延寿28.6%!这种药食同源可以上调“长寿蛋白”,抵抗衰老!
03/21/2025 10:21:25
近期,南开大学的研究团队在Journal of Ethnopharmacology 杂志发表了一篇名为《Association of α-Klotho with anti-Aging effects of Ganoderma lucidum in animal models》的文章。研究发现,灵芝破壁孢子粉可以延长线虫的寿命并延缓其衰老进程。这项研究首次证明灵芝在动物模型中发挥与 α-Klotho 相关的抗衰老作用,凸显了其作为抗衰老干预措施的潜力。

一、上调“长寿蛋白”水平,延缓衰老!
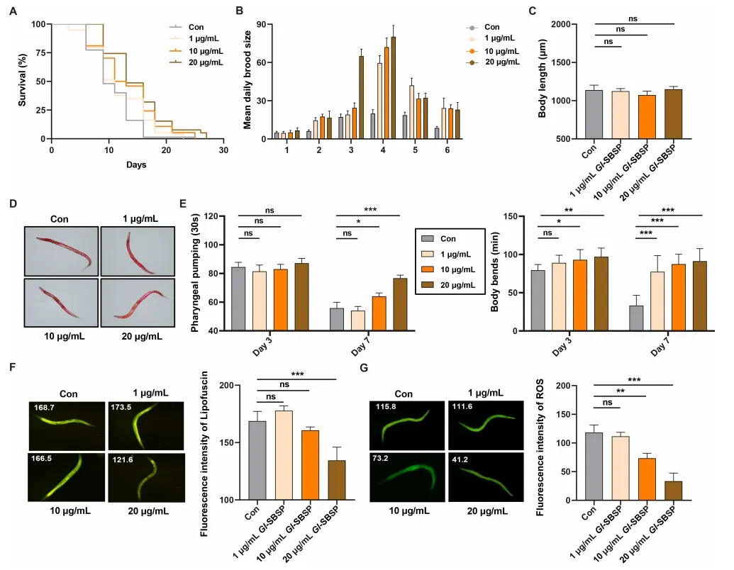
研究人员首先评估了灵芝破壁孢子粉 ( Gl -SBSP) 对秀丽隐杆线虫( C. elegans ) 的抗衰老作用,结果显示Gl -SBSP 处理组线虫的最大寿命为 28 天,而对照组为 24 天。随着Gl -SBSP 浓度的增加,线虫平均寿命从 14 天延长到 18 天(延寿约28.6%)。另外,Gl - SBSP 处理显著增加了线虫繁殖能力、提高了咽部泵送率和运动能力并降低年龄相关的脂褐素和ROS 水平。这些发现凸显了 Gl-SBSP 在线虫中的抗衰老潜力。

研究人员还让12 月龄自然衰老小鼠口服 Gl-SBSP,持续 4 周,与对照组相比,Gl-SBSP 减轻了与年龄相关的皮毛颜色和光泽变化,并显著降低了血清中的 IL-6、ROS 和脂褐素水平。让衰老小鼠口服更高剂量 Gl-SBSP,持续 8 周,其肝细胞空泡化和肿胀减少、肾小管扩张减少、上皮细胞脱落减少,小肠绒毛长度和密度得到恢复。这说明Gl-SBSP 能减缓自然衰老小鼠的器官衰老及功能衰退。

α-Klotho 是一种跨膜蛋白,主要在肾脏中表达,因其强大的抗衰老特性而闻名。自发现以来,α-Klotho便被冠上了“长寿蛋白”的称号。α-Klotho主要有两种形式,膜结合的α-Klotho(mα-Klotho)和可溶性的α-Klotho(sα-Klotho)。α-Klotho 水平会随着年龄的增长而下降。在接受 Gl-SBSP 治疗后,无论是加速衰老小鼠还是自然衰老小鼠,α-Klotho表达均显著上调。对小鼠身体中各种形式的 α-Klotho 的分析表明,mα-Klotho 和 sα-Klotho 主要在肾脏组织中表达,而 sα-Klotho 主要在血清和尿液中检测到。这表明 Gl-SBSP 可能通过增强多个器官中 α-Klotho 的表达来延缓衰老。

二、灵芝与灵芝孢子粉
灵芝,为多孔菌科真菌赤芝或紫芝的干燥子实体,其历史可追溯到千年前,东汉《西京赋》称其为“灵草”,唐代《道藏》将灵芝收录为中国九大仙草之一。灵芝也是一种著名的传统中药用真菌,因其药理作用多样、副作用小而备受重视,适合长期使用。
灵芝孢子是灵芝成熟的生殖细胞,是灵芝子实体在生殖阶段产生的关键部分,其特征是细胞壁和细胞质较厚。它们含有丰富的生物活性化合物,包括蛋白质、多糖、三萜类化合物、核苷和微量元素,比灵芝子实体表现出更高的生物活性。不过灵芝孢子坚硬的几丁质壁阻碍了活性成分的释放,用破壁技术能实现灵芝更好的生物利用。2020年,灵芝破壁孢子粉正式被列入中国保健食品目录。2023年,灵芝等9种物质纳入按照传统既是食品又是中药材的物质目录,正式成为药食同源。

三、抗衰之外,灵芝还有更多功效
现代研究表明,灵芝属真菌中分离得到多种活性成分,如灵芝多糖、灵芝多肽、三萜类、甾醇类、生物碱等物质。灵芝孢子粉同样含有灵芝多糖和三萜类化合物,但含量和比例有所不同。灵芝孢子粉中的三萜类化合物含量相对较高,由于孢子粉是灵芝的精华部分,其有效成分的纯度和活性在某些方面表现更为突出。除了抗衰老之外,灵芝与灵芝孢子还具备抗炎、护肝、调节免疫、保护心脏等多种有益功效。
1、抗炎:
三萜类化合物是灵芝的主要药理成分,可显著抑制炎症介质的产生,并通过下调一氧化氮合酶和COX-2蛋白的表达水平发挥作用。研究表明,三萜类化合物具有明显的抗炎活性。用高剂量灵芝孢子(每天 1 克/千克)进行预处理可以缓解非肥胖糖尿病小鼠的涎腺炎症状。
2、免疫调节:
研究发现,灵芝孢子多糖(SGP)能够增强T 和 B 淋巴细胞的增殖,T淋巴细胞的激活是提升免疫系统功能的关键步骤之一。灵芝孢子提取物(40 毫克/毫升 和 80 毫克/毫升 )显著增强了人类中性粒细胞(PMN)的功能。灵芝孢子提取物可能通过 p38 丝裂原活化蛋白激酶途径调节人类免疫力。灵芝油是从灵芝孢子中提取的脂质物质,灵芝油对先天免疫和细胞免疫均表现出免疫增强作用,并显著提高了肠道拟杆菌/厚壁菌门的比例。
3、降血糖:
灵芝中的多糖、蛋白聚糖、蛋白质和三萜类化合物具有降血糖作用。有报告称,食用灵芝孢子粉( GLSP )可通过促进糖原合成和阻止糖异生来降低血糖水平。体外研究表明,灵芝孢子粉提取物(如三萜类化合物或蛋白聚糖)可以调节胰岛素抵抗的HepG2细胞的胰岛素敏感性并降低血糖浓度。
4、护肝:
灵芝多糖和灵芝三萜可作用于免疫系统,有效发挥保肝作用并治疗肝损伤。灵芝多糖可通过抑制脂质过氧化、提高抗氧化酶活性、抑制细胞凋亡和免疫炎症反应来保护肝细胞损伤。灵芝三萜通过降低丙二醛水平、增加谷胱甘肽和超氧化物歧化酶 (SOD) 含量,提供显著的肝细胞保护作用。
5、保护心脏:
灵芝孢子油 (GLSO) 是一种具有强抗氧化活性的流行功能性食品复合材料,它可以减轻心脏功能障碍和心肌纤维化。此外,灵芝中含有 α-生育酚,可以保护线粒体,降低心脏毒性和线粒体功能障碍。

四、灵芝孢子粉市场趋势分析
Verified market reports数据显示,2022 年灵芝孢子粉市场规模为 8 亿美元,预计到 2030 年将达到 15 亿美元,2024 年至 2030 年的复合年增长率为 8.5%。其中亚太地区占据灵芝孢子粉市场的最大份额。
在中国,灵芝袍子粉产品大多以保健食品的形式出售。例如仙芝谷、却老斋、康恩贝、态乐美等品牌均推出了破壁灵芝孢子粉,这些产品均具有增强免疫力的保健功能。
在北美和欧洲,灵芝通常以膳食补充剂的形式出现,在美国等国家广泛消费。例如,GANOHERB有机灵芝孢子胶囊含100% 灵芝孢子粉,有益于人们的全身健康。
[1]Xiaojing Liu, Jiamin Zhao, Jia Liu, Yan Huang, Wei Deng, Luwen Yan, Ming Cui, Xinhua Pan, Huiwen Xiao, Xingzhong Liu. Association of α-Klotho with anti-Aging effects of Ganoderma lucidum in animal models.Journal of Ethnopharmacology
[2]Aly Farag El Sheikha.Nutritional Profile and Health Benefits of Ganoderma lucidum “Lingzhi, Reishi, or Mannentake” as Functional Foods: Current Scenario and Future Perspectives.Foods. 2022 Apr 1;11(7):1030.
doi:10.3390/foods11071030.PMCID: PMC8998036 PMID: 35407117
[3]Chengli Dai,Lizhen He, Bin Ma, Tianfeng Chen.Facile Nanolization Strategy for Therapeutic Ganoderma Lucidum Spore Oil to Achieve Enhanced Protection against Radiation-Induced Heart Disease.Small. 2019 Sep;15(36):e1902642.
doi: 10.1002/smll.201902642. Epub 2019 Jul 28.
[4]Nguyen Huu Lac Thuy,Vo Linh Tu, Le Nguyen Anh Thu, Tran Thanh Giang, Dao Tang Khanh Huyen, Duong Hoang Loc, Dao Ngoc Hien Tam, Nguyen Tuan Phat, Hong-Han Huynh, Thien Tan Tri Tai Truyen, Quang-Hien Nguyen, Uyen Do, Dang Nguyen, Truong Van Dat, Le Huu Nhat Minh .Pharmacological Activities and Safety of Ganoderma lucidum Spores: A Systematic Review.Cureus. 2023 Sep 2;15(9):e44574. doi: 10.7759/cureus.44574.PMCID: PMC10545004 PMID: 37790044
[5]公众号食研汇




