荷叶碱通过增强GLT4表达和易位缓解2型糖尿病
09/28/2025 15:21:10
荷(Nelumbo nucifera Gaertn.)是一种兼具药食两用功能的优良水生草本植物。荷的每一部分都具有广泛的药理作用,被亚洲人广泛使用。其中荷叶部分具有降脂作用,因此荷叶茶及其饮品深受人们的喜爱。荷叶碱(Nuciferine)是荷叶中的主要降脂成分。现代药理研究表明,荷叶碱对胰岛素分泌有刺激作用,可改善糖脂代谢常。 GLUT4是葡萄糖转运蛋白家族的一员,与T2DM的治疗密切相关。GLUT4仅存在于对胰岛素敏感的骨骼肌、心肌和脂肪组织中,主要分布于细胞内GLUT4储存囊泡(GSVs),当GLUT4蛋白易位在细胞膜上时,GLUT4就发挥葡萄糖的摄取的作用。 在本研究中,中南民族大学药学院杨新洲教授及其硕士研究生周童曦等利用激光共聚焦显微镜发现荷叶碱通过AMPK和G蛋白-PLC-PKC信号通路促进L6细胞中GLUT4易位及表达,并结合自发型糖尿病KKAy小鼠模型评估了荷叶碱降糖降脂的作用,本研究系统的阐明了荷叶碱抗二型糖尿病的作用机制。

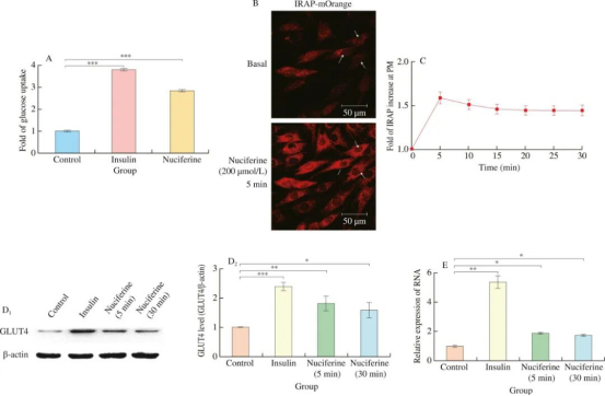
荷叶碱增强葡萄糖摄取、GLUT4 蛋白水平和易位如图1A所示,用胰岛素和荷叶碱作用于L6细胞后,葡萄糖摄取的倍数分别增加了3.7倍和2.8倍。随后利用激光共聚焦显微镜监测IRAP-mOrange-L6细胞中IRAP-m Orange的荧光强度的动态变化从而反映L6细胞中GLUT4的转位情况。正如预期的那样,在加入荷叶碱后,IRAP-mOrange 的荧光强度有显著的增强,并且细胞膜上的荧光轮廓变得更清晰(图1B),并且在荷叶碱作用5 min后,荧光增加至约1.5倍。同时,我们发现荷叶碱不仅能增强GLUT4的易位还能促进GLUT4 蛋白水平和mRNA水平的增加(图1D和1E)。

图1 荷叶碱对L6细胞葡萄糖摄取能力(A)、GLUT4易位能力(B和C)、蛋白表达量(D)和RNA水平(E)的影响 AMPK和PKC信号通路介导了荷叶碱引起的L6细胞GLUT4表达的增强。
接下来,作者研究了由荷叶碱诱导的GLUT4易位的潜在机制。现有文献证明,GLUT4转运和表达的增加可能与AMPK、PI3K/Ak和PK通路有关,因此使用对应通路的抑制剂进行以下实验。结果表明,Compound C和Gö6983抑制了荷叶碱触发的GLUT4转运(图2A和2C),而Wortmannin不能抑制由荷叶碱引起的L6细胞中GLUT4的转运(图2B)。此外,Western Blot也验证了AMPK和PKC参与该过程的结论,当荷叶碱处理细胞5 min或 30 min后,AMPK和PKC磷酸化水平显着增加(图2D和2E)。这些结果表明AMPK和PKC介导了L6细胞中由荷叶碱引起的GLUT4的转运和表达上调。

图2 Compound C(A)、Wortmannin(B)和 Gö6983(C)对L6细胞IRAP-m Orange荧光的影响。
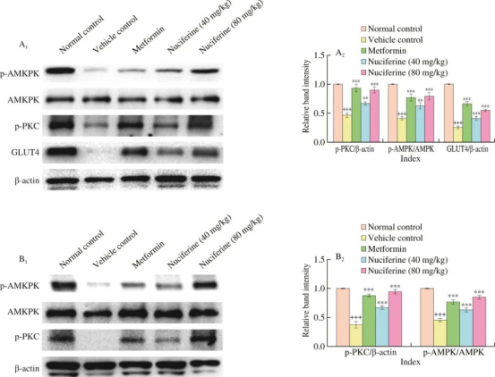
荷叶碱对L6细胞中磷酸化AMPK(D)和PKC(E)表达的影响 荷叶碱激活胰岛素靶器官中AMPK及PKC通路给予小鼠灌胃给药4周后,与模型组小鼠相比,荷叶碱组小鼠的骨骼肌(图3A)和肝脏(图3B)中GLUT4的表达和AMPK、PKC的磷酸化水平有了不同程度的上调,这可以证明荷叶碱在体内也能激活AMPK和PKC通路,与前面的体外实验的结论是一致的。 
图3 荷叶碱激活KK-Ay小鼠骨骼肌(A)及肝脏(B)中AMPK和PKC通路
荷叶碱对KK-Ay小鼠胰腺和肝脏组织学变化的影响正常对照组小鼠肝组织形态未见明显异常而模型组小鼠出现严重的肝细胞脂肪变性,肝细胞质内出现大小不等的脂肪泡。经过药物荷叶碱为期4周的干预,二甲双胍组和荷叶碱组的肝脏病理情况均有不同程度的改善,其特征为轻中度脂肪变性,肝细胞形态趋于正常以及细胞质内脂滴含量明显减少(图4A)。 观察图4B和4C发现,模型组糖尿病小鼠胰岛形态异常,胰岛萎缩,胰岛素免疫反应性β细胞比例降低。而口服荷叶碱或二甲双胍能有效地保护胰岛的正常形态及功能(图4D和4E)。 
图4 荷叶碱改善KK-Ay小鼠胰腺肝脏脂肪变性和胰岛肥大的作用
总结
基于前期建立的GLUT4易位监测系统,研究发现荷叶碱在促进GLUT4易位和刺激L6细胞中的葡萄糖摄取方面具有很强的作用。在体外,荷叶碱通过G蛋白-PLC-PKC和AMPK信号通路GLUT4上膜。此外,荷叶碱诱导的细胞内Ca2+含量增加是由G蛋白-PLC-IP3-IP3R途径介导的。上述两种作用可促进葡萄糖摄取。在体内,荷叶碱改善了一系列典型二型糖尿病特征,包括高血糖、葡萄糖耐受不良、胰岛素抵抗、高脂血症,以及肝脂肪变性和胰岛肥大,上述作用可能归因其于对GLUT4、AMPK磷酸化和PKC磷酸化的调节。该研究结果证实,荷叶碱可以作为一种有潜质的功能性食品成分用于二型糖尿病治疗。




