第一花”,这种药食同源能有效改善肠道炎症
12/13/2025 12:22:09
被誉为“清热解毒第一花”,这种药食同源能有效改善肠道炎症!
炎症性肠病(IBD)是累及于回肠、直肠、结肠的一种特发性肠道炎症性疾病,具体表现为腹泻、腹痛,甚至可有血便,严重影响人们的生活质量。今年9月,浙江省人民医院的研究人员在《Advanced Science》期刊上发表了一篇文章,他们发现金银花可通过调节肠道菌群改善炎症性肠病。

金银花如何改善肠道炎症?
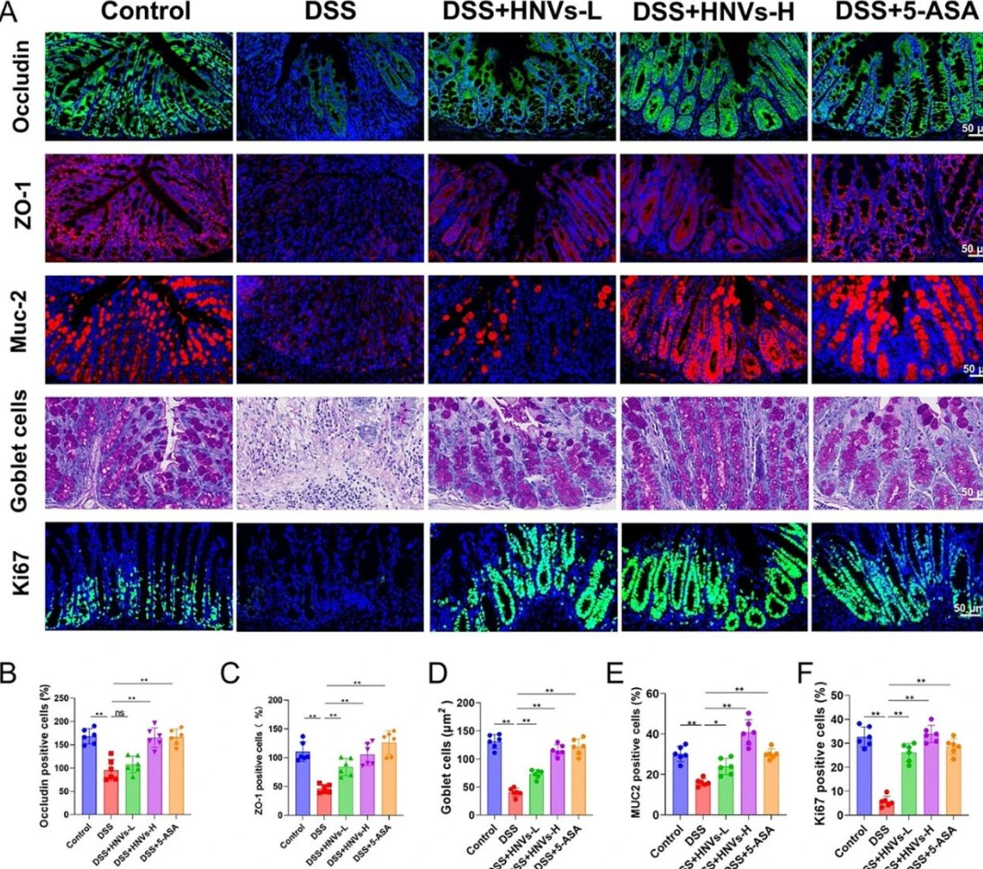
该研究先从金银花中提取出类外泌体纳米囊泡(HNVs),随后将溃疡性结肠炎模型小鼠随机分为低、中、高剂量金银花复合活性成分组(灌胃不同浓度的HNVs)、模型对照组(炎症小鼠灌胃无菌盐水)以及正常对照组(健康小鼠灌胃无菌盐水),各组均通过灌胃方式给药7-14天。
结果发现,相较于模型对照组,给药组小鼠的体重下降幅度明显减小,腹泻、便血等典型结肠炎症状减轻,疾病活动指数(DAI)显著降低;结肠长度恢复正常。
进一步的研究发现,HNVs中的活性成分可富集肠道内双歧杆菌、乳杆菌等有益菌,抑制大肠杆菌、肠球菌等促炎菌的过度增殖,同时提升肠道内短链脂肪酸(SCFAs)含量。SCFAs 是维持黏膜免疫和屏障功能的关键物质,能抑制促炎因子分泌,同时为肠道上皮细胞供能,修复菌群失衡引发的炎症。HNVs还能减少TNF-α、IL-6、IL-1β等促炎细胞因子的释放,减轻肠道黏膜的炎症浸润和组织损伤。

HNVs可保护小鼠的结肠黏膜屏障功能
总体来看,HNVs可显著减少 TNF-α、IL-6 等促炎细胞因子释放,有效减轻肠道黏膜炎症浸润与组织损伤,其抗炎作用主要通过调节肠道菌群结构、提升SCFAs水平及修复肠道屏障功能实现的。

清热解毒第一花:金银花
金银花为忍冬科忍冬属之植物忍冬(Lonicera japonica Thunb.)干燥花蕾或待开放的花,主产于我国山东、河南、河北等北方地区。金银花属我国传统大宗道地药材,享有“清热解毒第一花”的美称。在《神农本草经》中,金银花被列为上品药材,因为它花味甘凉,具有清热解毒、抗菌消炎的功效。《中国药典》也明确记载,该药材具备清热解毒、疏散风热的功效,可用于改善风热感冒、痈肿疮毒等疾病。2002年,原卫生部将金银花纳入药食同源物质名单,它也是我国首批的药食同源物质。

金银花作为药食同源物质,广泛应用于茶饮、草本饮料、蜜饯、糕点及保健食品等,以原材或提取物形式添加,契合清热润喉的消费需求。





